
זיו שמלי וגל רדיע
הנדסת תוכנה
בהנחיית: ד"ר הדר בינסקי
המתזמן המלאכותי

זיו שמלי וגל רדיע
הנדסת תוכנה
בהנחיית: ד"ר הדר בינסקי

מסלול הלימודים: הנדסת תוכנה
מטרת/מהות הפרויקט
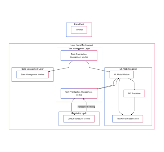
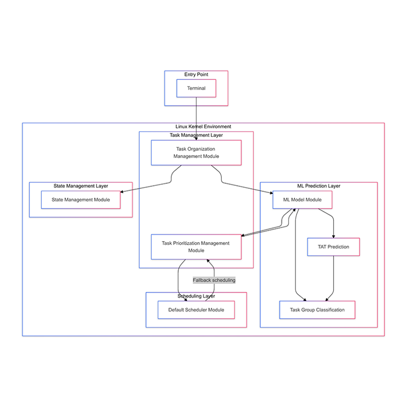
הפרויקט עוסק בפיתוח מתזמן חכם למערכת הפעלה מבוסס Linux, המשתמש באלגוריתמי למידת מכונה כדי לשפר את תהליך תזמון התהליכים (Process Scheduling). המטרה: לצמצם זמני המתנה של תהליכים, לייעל את ביצועי המערכת ולהתמודד טוב יותר עם עומסים משתנים – באמצעות חיזוי ודירוג חכם של תהליכים.
כיצד נולד הרעיון
במהלך חיפוש רעיונות לפרויקט גמר, רצינו לשלב בין שני תחומים שאנחנו אוהבים במיוחד – מערכות הפעלה ובינה מלאכותית. עיון במאמרים מקצועיים בתחום המחיש לנו שזהו אתגר אמיתי, אך גם אפשרי. בחרנו ללכת על הגבול העליון של הקושי הטכנולוגי – ולפתח משהו משמעותי שיש בו חדשנות ואתגר הנדסי.
מדוע בחרתם בפרויקט הזה
מאז הקורס במערכות הפעלה בשנה ב' – התחום הזה ריתק אותנו. מצאנו עניין רב בשילוב של Machine Learning בתשתיות ליבה כמו Scheduling. זו הזדמנות ללמוד לעומק, ליישם רעיונות מתקדמים, ולהתנסות בפרויקט שדורש שילוב של חשיבה אלגוריתמית, הבנה מערכתית וחדשנות הנדסית אמיתית.
איזה מענה הוא נותן ולאיזה אוכלוסייה?
המערכת מיועדת למהנדסי תוכנה, חוקרים ומפתחים בתחומים כמו מערכות הפעלה, מערכות זמן אמת, עיבוד נתונים, שרתים ותשתיות ענן. היא מציעה תזמון מבוסס חיזוי, חוסכת במשאבים, משפרת את הביצועים ומספקת בסיס למחקר ופיתוח עתידי בשילוב בין מערכות הפעלה ו־AI.
המתזמן המלאכותי
שתף לינק באמצעות:
https://arabic.afeka.ac.il/student-experience/learn-differently/projects-department/המתזמן-המלאכותי/WhatsApp
Facebook
Twitter
Email
https://arabic.afeka.ac.il/student-experience/learn-differently/projects-department/המתזמן-המלאכותי/